IPMA KSA

IPMA Level C

Certified project director

  • The IPMA Level C Project Management Certificate certifies that the certificate holder has the competencies of a project manager within a moderately complex project environment within the organization. Level C can be applied for by persons who have competencies in management of standard projects and they can demonstrate this through the process of testing knowledge, skills, and abilities in practice.
  • In the last six years, the applicant must have at least three years of experience as a project manager in projects of moderate complexity or at least three years of experience in a responsible position within the project to assist the project manager in complex projects.

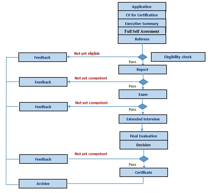
Application procedure

  • The candidate should submit their CV, certification application form, summary of the project report, self-assessment form, references, and management complexity assessment form. For submission details, please refer to the Contact page.
  • After determining the admissibility of the application, the certification body invites the candidate to pay the certification fees or provide proof of the payment already made.
  • Upon confirmation of payment, the candidate is given the task of preparing a report based on a project determined by the certification body from those described in the summary. The candidate must demonstrate satisfactory evidence in 80% of the competency elements within the corresponding domain defined in ICB 4.0. The report must be prepared and submitted in electronic form within a maximum of 90 calendar days from the date the task was issued. For submission instructions, please refer to the Contact page.
  • Upon successful completion of the project report, the certification body grants the candidate access to the written exam. The candidate must demonstrate satisfactory evidence in 50% of the competency elements within the relevant domain defined in ICB 4.0.
  • After successfully passing the written exam, the certification body invites the candidate for a final interview.
  • After the interview, the certification body makes a final assessment and upon a positive outcome, the candidate is issued an IPMA Level C certificate.

Documents that the candidate should study when applying for certification of competencies and issuance of IPMA certificates:

  • IPMA ICB4 – “Individual Competence Baseline for Project Management (Book 1)”is an IPMA standard in which project management competencies are defined and described. The book contains basic material for exam preparation.
  • IPMA ICR4 Public – a document in which the procedure of IPMA certification is explained to the candidates and the general public.
  • IPMA Code of Ethics and Professional Conduct – a document explaining ethical and professional principles, agreed to by each candidate applying for certification.
  • Instructions for candidates before the exam.

Documents submitted by candidates when applying for certification:

  • CV
  • Certification and recertification application form – includes all the necessary personal data so that the certification body can identify the candidate, process the required data, and make a decision on access to the certification process.
  • Self-assessment – a form by which the candidate conducts their own assessment of competencies in knowledge, skills, and abilities.
  • Summary of the project report – The report may have a maximum of 15 pages and contains:
    • organization (details of the company, industry, types of projects, main objectives of the company, and the business unit in which the applicant works);
    • a one-page summary for each project with related timelines, phases, and available resources;
    • the role of the applicant (organizational chart with established position, area of responsibility, review of project management procedures used, and relationship with internal and external stakeholders);
    • how the candidate led the project and how they meet the complexity criteria for the level applied for.
  • References for verification – For Level C, the applicant should provide the names and contact details of at least two persons to verify their eligibility in relation to the level and domain of certification.
  • Assessment of management complexity – the form is used by candidates and assessors to assess the complexity of project management and to qualify experience. The form contains ten indicators of complexity, each described in detail within the document.

Documents that applicants fill out after the exam:

  • Full payment is required prior to assessment scheduling.
  • Certification fees are non-refundable once assessment review has commenced.
  • Postponements and retakes are subject to the above administrative fees.

Price

Member Price : SAR 2,851

Non Member : SAR 3,564

Recertification (Renewal) Fees

Level A

Member: SAR 5,238

Non Member: SAR 6,547

Level B

Member: SAR 3,609

Non Member: SAR 4,511

Level C

Member: SAR 1,996

Non Member: SAR 2,495

Level D

Member: SAR 786

Non Member: SAR 983

Level Upgrade Fees

Level D → C

Member: SAR 1,728

Non Member: SAR 2,160

Level C → B

Member: SAR 2,304

Non Member: SAR 2,880

Administrative & Appeals Fees

Exam Retake

Member: SAR 448

Non Member: SAR 560

Postponement

Member: SAR 172

Non Member: SAR 216

Appeal Fee

Member: SAR 230

Non Member: SAR 288

Become a Member of IPMA KSA

Unlock access to professional development, global standards, and a strong network of project management professionals.